二、双极型晶体管(共35分)
2.1 BJT偏压电路(10分)
请画两个BJT直流偏压电路,有助于稳定共射级连接的BJT电路。另外,请解释为什么我们需要稳定Q点并解释为什么这两个电路可以帮助稳定Q点。(10分)
为什么需要稳定Q点
答:这主要是由三极管自身的特性决定了它只能对输入在一定范围内的电压信号做线性放大,为了得到最好的放大效果,尽可能的避免饱和失真和截止失真的出现。一般来说,Q点设置在三极管线性放大区域的中间位置。
电路一

答:三极管的电流放大原理是根据基极到发射极的电流进行放大,通过调整$R_2$的电阻值,可以调整$I_{be}$的大小,进而影响到$I_{ce}$的电流大小(由$I_{ce}=I_{be}*(放大倍数)$),再根据R1的电阻值大小,可以调整Q点的电压值。
原器件功能作用分别如下:
$R_1$ :三极管限流,联合$R_2$可以确定Q点
$R_2$ :静态工作点(Q点)调节
$C_1$ :隔直流,通交流,避免负载影响放大电路。
$C_2$ :隔直流,通交流,避免放大电路影响负载
$AC$ :交流信号发生器
静态工作点计算公式如下:
$I_{be} = (VCC-0.7V)/R_2$
$I_{ce} = I_{be}*(放大倍数)$
$V_Q = VCC - (R_1 * I_{ce})$
电路二

答:$R_4$和$R_5$对VCC进行分压,使得三极管始终处于放大状态。通过调整$R_4$和$R_5$的电阻比例或者单独调整$R_3$电阻都可以对静态工作点进行调整。器件功能跟图一类似,以下对新增器件功能进行解释:
$C_4$ :通交流,让交流信号走$C_4$而不走$R_6$,防止信号被削弱。
$R_6$ :直流限流
静态工作点计算公式:
$V_{BQ} = R_5/(R_4+R_5)*VCC$
$I_{EQ}=(V_{BQ}-0.7V)/R_6$
$I_{BEQ}=I_{EQ}/(放大倍数+1)$
$V_{CEQ} = V_{CC}-(R_3+R_6)*(I_{EQ}-I_{BEQ})$
2.2 BJT直流模型(15分)
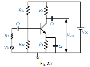
对于图2.2中给出的BJT电路

2.2.1 画出电路负载线(8分)
请画出图2.2给出的电路的直流负载线,计算IC和VCE,然后在直流负载线上标出相应的Q点。(Rb1=20kΩ,Rb2=10kΩ,Rc=4kΩ,Re=5KΩ,v0=0.7V,vcc=20V(8分)
答:直流负载线如下:

计算如下(Q表示静态):
$V_{BQ} = R_{b2}/(R_{b1}+R_{b2})*VCC =6.66 V$
$I_{EQ}=(V_{BQ}-0.7V)/R_E=1.192*10^{-3}$
$I_{BEQ} \approx 0$, 太小,忽略不计,主要是没给放大倍数。
$I_{CQ}=I_{EQ}-I_{BEQ} \approx I_{EQ}$ IC的值
$V_{EQ} = V_{CC}-R_c*I_{CQ} = 15.23V$
$V_{CEQ} = V_{CC}-I_{CQ}*(R_C+R_E)=12.6V$ 静态工作点
2.2.2 描述交流负载线和直流负载线的区别(7分)
请根据2.2.1中确定的Q点绘制交流负载线,并且描述交流负载线和直流负载线的主要区别,解释原因为了区别。(7分)
答:交流负载曲线如下所示:

这是由于直流和交流信号对应负载不同,交流负载图如下所示:

于是负载特性的斜率由交流的$V_{CC} / (R_C + R_E)$变成了$V_{CC} / (R_C || R_L)$
2.3 晶体管交流模型/Hybrid-pi模型(10分)
假设图2.2中BJT晶体管的ℎfe为150,请绘制AC模型(hybrid-pi图2.2中的上述电路的模型)并计算给定电路方面的交流电压增益VS. (AC信号源Vin的内部阻抗为Rs =1KΩ,负载阻抗为Rl =1.5KΩ,连接在集电极和地之间,共发射极晶体管输入阻抗ℎIe=1KΩ,小信号晶体管输出电导ℎOe= 20us)(10分)
答:交流信号模型为:

未表电阻符号的那个电阻为:$r_{be} $
结合2.2.1整理参数:$h_{fe} = 150$,$R_S = 1K$,$R_{b1} = 20k$,$R_{b2} =10k$,$R_L=1.5k$,$R_C = 4K$
计算步骤如下:

三、场效应晶体管(35分)
3.1 场效应晶体管半导体基础(10分)
请以N沟道JFET和N沟道增强型MOSFET为例,解释为什么FET是电压控制电流元件,必要时使用示意图。然后,解释为什么FET经常被用作示波器、电子电压表和其他测量和测试设备的输入电路。(10分)
- 答:可将N沟道JFET看作带“人工智能开关”的水龙头。这就有三部分:进水、人工智能开关、出水,可以分别看成是JFET的 d极 、g 极、s极。“人工”体现了开关的“控制”作用即vGS。JFET工作时,在栅极与源极之间需加一负电压(vGS<0),使栅极、沟道间的pn结反偏,栅极电流ig≈0,场效应管呈现高达107ω以上的输入电阻。在漏极与源极之间加一正电压(vds>0),使N沟道中的多数载流子(电子)在电场作用下由源极向漏极运动,形成电流iD。iD的大小受“人工开关”vGS的控制,vGS由零往负向增大时,PN结的耗尽层将加宽,导电沟道变窄,vGS绝对值越大则人工开关越接近于关上,流出的水(iD)肯定越来越小了,当你把开关关到一定程度的时候水就不流了。MOSFET和JFET电压控制电流的原理相同。0),使栅极、沟道间的pn结反偏,栅极电流ig≈0,场效应管呈现高达107ω以上的输入电阻。在漏极与源极之间加一正电压(vds>
- 答:因为MOSFET电路是互补型金属氧化物场效应管电路,它的物理模型是一个跨导(gm),也就是说输入信号是电压,输出信号是电流,因此MOSFET逻辑电路的静态功耗几乎为零,它的功耗主要来自动态功耗,也就是各个逻辑门翻转时产生的动态电流,以及输入电压翻转时,对寄生的输入电容充放电的动态电流;MOSFET线性放大特性比BJT更有优势。
3.2 FET DC模型(15分)
对于图3.2所示的电路,晶体管参数为Idds = 12 mA,Vt = -3.5 V,R1 + R2 =100KΩ,Rs =0.5KΩ,Vdd = 10V。

3.2.1 问题一
确定使图3.2中的JFET工作的电阻R1,R2,Rd的值,使其工作在饱和区域,并且Id = 5 mA,Vds = 5V(10分)
答:如下图:

3.2.2 问题二
对于图3.2中的电路,请给出一个解决方案,使JFET在线性区域工作(只需给出描述,不需要计算)。(5分)
答:在问题一中,JFET工作在饱和区,$V_{gs} > V_{ds}+V_t$,调整$R_1$和$R_2$的电阻比值,使得$V_{ds} > V_{gs}>V_t$即可变道线性放大区。
3.3 场效应晶体管交流模型/Hybrid-pi 模型(10分)
在图3.2中绘制电路的小信号模型,并根据3.2.1中确定的电阻值计算小信号的电压增益。(10分)
小信号模型如下:

计算如下:
答:缺少条件$g_m$,这题没有做出来。
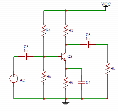
Boost Section
设计基于BJT的放大器,包括以下功能:
- 使用NPN BJT
- 使用发射极稳定直流偏压法
- 有一个模拟信号输入
使用电容隔离直流和交流
你需要决定VCC,电阻值和输入交流信号的振幅。其中交流信号的推荐频率为60Hz,所需电容器的值为1uf(学生可在实践中自由选择交流信号的频率和值电容器)。
设计如下图所示:
