一、环境说明
- 控制器:STC89C52
- 电源:太阳能充电板
- 电池:锂电池(输出电压3.7v)
- 相关模块:充电模块(TP4056)、升压模块(DC-DC)、AD模块(ADC0832)、1602显示模块
(不知道你看到资料是怎么写的,板子上面用的应该是这个)
二、模块说明
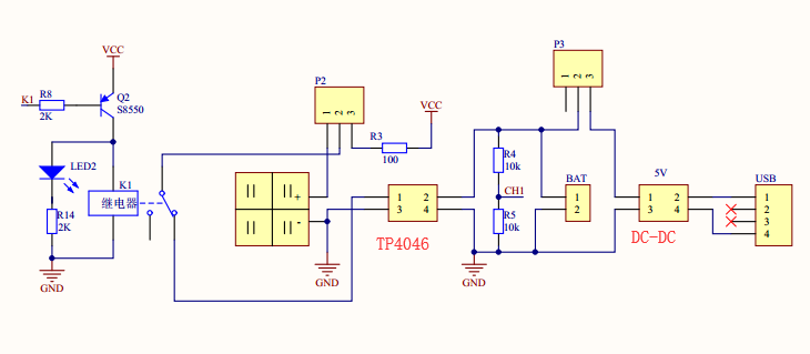
2.1 充电部分
以下两个模块即可完成锂电池充电,但是充电过程看不到。
- 太阳能充电板
输出电压电流不稳定,会根据阳光的强弱输出电压电流不同
- 充电模块(TP4056)
用来解决上面太阳能电压电流不稳定的现象,输出稳定的4.2V电压,给锂电池供电。
- P2跳线帽
用来控制是太阳能给锂电池供电,还是外接电源给锂电池供电。1、2脚连到一起是太阳能电池板充电,2、3脚连到一起是外接电源供电

- 外接电源怎么接
看到红色的箭头了没有,另外一边的usb接口(大一点的那头)接充电宝就是外接电源供电。

2.2 花里胡哨部分
这里的功能和充电没有半点关系,都是一些边缘功能。
- 升压模块(DC-DC)
充完点的锂电池可以通过USB给其他设备供电,但是由于锂电池的输出只有3.7v,使用DC-DC升压模块,将电压升到5v(单片机是使用5V电压供电)。需要锂电池供电的话,需要设置P3跳线帽,让2、3脚连接到一起即可,外接充电宝供电的话,就让1、2脚连接到一起即可。
- AD模块(ADC0832)
用来检测充电电压(其实是检测CH1位置的电压,根据一定的换算成实际电压),当发现电压有3.7V后意味着充电结束,此时单片机控制继电器停止充电。

- 1602显示模块
用来显示
三、实际使用
总共分为3种模式。
3.1 模式一
太阳能给锂电池充电,外置电源(充电宝)给单片机供电。
P2跳线帽:1、2连接到一起
P3跳线帽:1、2连接到一起
供电线:小头那端接板子,大头那端接充电宝。
3.2 模式二
外置电源(充电宝)给锂电池充电,外置电源(充电宝)给单片机供电。
P2跳线帽:2、3连接到一起
P3跳线帽:1、2连接到一起
供电线:小头那端接板子,大头那端接充电宝。
3.3 模式三
太阳能给锂电池充电,锂电池给单片机供电。
P2跳线帽:1、2连接到一起
P3跳线帽:2、3连接到一起
供电线:小头那端接板子,大头那端接板子。(不用担心,方向不对压根进不去)
四、充电原理
这里需要用到高中研究生物理知识,我不行。